sg3525a引脚功能图
科普
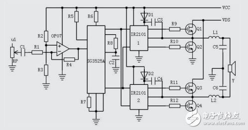
设计和使用SG3525A编程器SG3525A是一种经典的PWM控制集成电路,常用于开关电源、逆变器和其他电源管理应用。设计和使用SG3525A编程器可以帮助工程师对其进行更精确的控制和调整。下面将介绍如何设计和使用这样的编程器。 理解SG3525ASG3525A是一款双输出的PWM控制器,可以控制开关电源和逆变器的工作。它具有内置的误差放大器、比较器和锁相环,能够提供稳定的输出。其主要特点包括:1. 宽工作电压范围: 可以在8V至35V的范围内工作。2. 高精度: 内置误差放大器可提供高精度的电压调节。3. 可编程频率: 可以通过外部元件编程PWM输出频率。4. 双输出: 可以同时控制两个…
时间:2024年05月05日  |  阅读:997
关于 我们
免责声明:本网站部分内容由用户自行上传,若侵犯了您的权益,请联系我们处理,谢谢! 沪ICP备2023034384号-10
免责声明:本网站部分内容由用户自行上传,若侵犯了您的权益,请联系我们处理,谢谢! RSS订阅本站最新文章 沪ICP备2023034384号-10 网站地图